Documentos

transparencia

En Fundación Humana Pueblo a Pueblo – Ecuador asumimos la transparencia como uno de los valores esenciales de la organización. Este compromiso se traslada a nuestra gestión y actividad, tanto en el ámbito económico, ambiental y social.

Marco Estratégico

Políticas

Auditorías

Auditorías

manuales

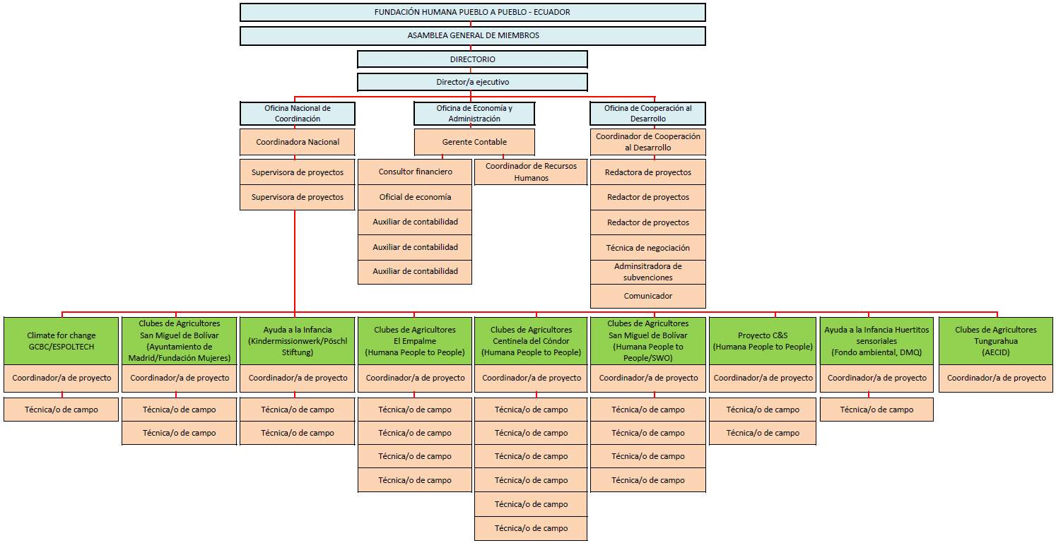
organigrama